九游网-4胜7负开局战绩惨淡 迈尔斯表示勇士并未陷入恐慌

九游网-4胜7负开局战绩惨淡 迈尔斯表示勇士并未陷入恐慌

体坛周报全媒体记者 白亼 与国王的比赛,库里通过47分的极致表现将勇士从深渊边拉回,在主场力挽狂澜帮助球队结束了五连败。11场比赛结束之后,勇士的战...

九游体育直播-澳媒曝德约重获澳大利亚签证 有望出战2023澳网

九游体育直播-澳媒曝德约重获澳大利亚签证 有望出战2023澳网

体坛周报全媒体报道 11月15日,多家澳媒报道,德约科维奇的入境澳大利亚禁令被取消,他将可以出战2023年澳网。 去年11月,澳网要求参与20...

九游网-【中超】罗慕洛角球破门+半场吊射 成都2比1泰山
nba

九游网-【中超】罗慕洛角球破门+半场吊射 成都2比1泰山

体坛周报全媒体原创 北京时间11月21日19点30分,中超第26轮,成都蓉城主场迎战山东泰山。上半场比赛,罗慕洛角球直接破门,接着超远吊射再下一城,...

贝尔萨终于答应执教乌拉圭队 5月16日或正式亮相!

贝尔萨终于答应执教乌拉圭队 5月16日或正式亮相!

体坛周报全媒体记者小中报道 据乌拉圭体育报纸《喝彩报》网站5月11报道,经过长达一个多月的谈判,乌拉圭足协终于跟阿根廷名帅贝尔萨谈妥了,贝尔萨的律师...

九游网-【现场】冠军之夜突袭野球场 郭艾伦表态愿终老辽篮
nba

九游网-【现场】冠军之夜突袭野球场 郭艾伦表态愿终老辽篮

体坛周报全媒体记者 季孟年沈阳报道 总决赛第四战结束之后,郭艾伦的心情格外兴奋。其他的队友都为漫长的赛季终结,而长舒一口气。但是,郭艾伦似乎还有些意...

九游体育官网下载-【欧联】博格巴助攻加蒂读秒绝平!尤文1比1塞维利亚

九游体育官网下载-【欧联】博格巴助攻加蒂读秒绝平!尤文1比1塞维利亚

欧联杯半决赛首回合,尤文图斯坐镇主场面对塞维利亚。上半场安-奈西里为塞维利亚取得领先;下半场补时第7分钟,博格巴助攻加蒂头球破门,尤文读秒绝平!...

九游体育app官网-文班亚马花落谁家?一文读懂2023年NBA乐透抽签

九游体育app官网-文班亚马花落谁家?一文读懂2023年NBA乐透抽签

体坛周报全媒体记者 孔德昕 北京时间5月17日一早,赶在湖人和掘金的西部决赛开打前,还有一件大事会吸引几乎所有NBA球迷的关注:乐透抽签。14支乐透...

九游体育app官网-【意甲】米利克失点又立功,尤文1比1客平博洛尼亚

九游体育app官网-【意甲】米利克失点又立功,尤文1比1客平博洛尼亚

体坛周报全媒体原创 4月30日,尤文图斯客场1比1战平博洛尼亚。两队均错过不少破门良机,尤文最终连续4轮不胜,32轮战罢暂时握有60分,列积分榜第3...

九游体育-【西甲】阿森西奥世界波!皇马主场1比0战胜赫塔费

九游体育-【西甲】阿森西奥世界波!皇马主场1比0战胜赫塔费

西甲联赛第34轮,皇家马德里主场对阵赫塔费。上半场,阿森西奥包抄绝佳机会未能打上,巴尔韦德单刀遭扑被判越位;下半场,楚阿梅尼远射打偏,阿森西奥世界波破...

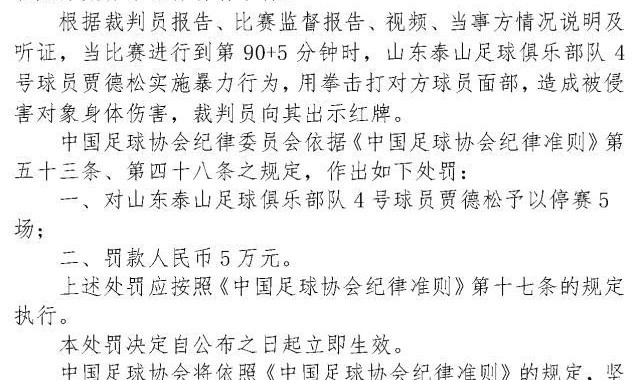
九游体育官网下载-足协罚单:贾德松停5场罚5万 阿齐兹停4场罚4万
nba

九游体育官网下载-足协罚单:贾德松停5场罚5万 阿齐兹停4场罚4万

体坛周报全媒体原创 5月23日,中国足协官方对山东泰山外援贾德松开出罚单。中超第8轮联赛,山东泰山客战天津津门虎,补时阶段,贾德松对贝里奇实施暴力行...